参考价格
面议型号
高真空多靶镀膜系统 JCPY500品牌
研博智创产地
河北样本
暂无半导体行业专用仪器
高真空多靶镀膜系统 JCPY500
国产半导体行业专用仪器
看了高真空多靶镀膜系统 JCPY500的用户又看了
留言询价
咨询高真空多靶镀膜系统 JCPY500
使用微信扫码拨号

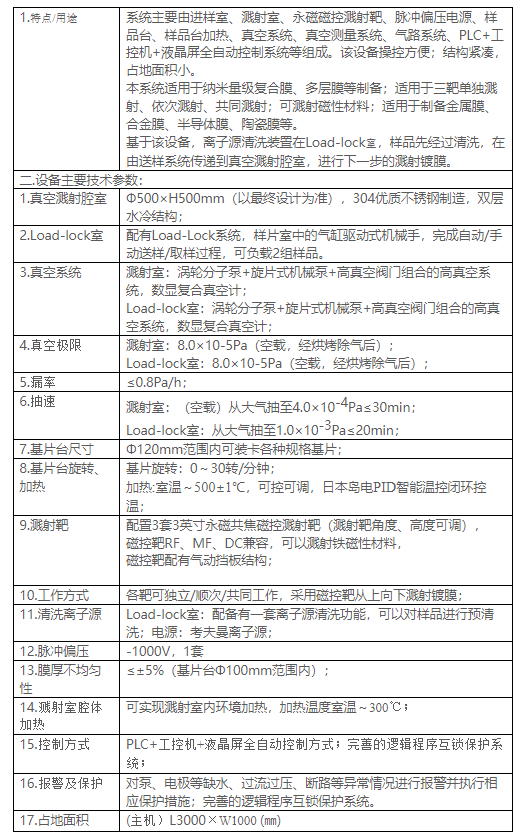
高真空多靶镀膜系统 JCPY500 真空溅射腔室:Ф500×H500mm; 溅射室:8.0×10-5Pa(空载,经烘烤除气后); 工作方式:各靶可独立/顺次/共同工作,采用磁控靶从上向下溅射镀膜; 脉冲偏压:-1000V,1套;
暂无数据!
高真空多靶镀膜系统 JCPY500的工作原理介绍?
高真空多靶镀膜系统 JCPY500的使用方法?
高真空多靶镀膜系统 JCPY500多少钱一台?
高真空多靶镀膜系统 JCPY500的说明书有吗?
高真空多靶镀膜系统 JCPY500的报价含票含运费吗?
高真空多靶镀膜系统 JCPY500有现货吗?
0有办事机构吗?
0销售电话是多少?
手机版: