首页 > 分析仪器设备 > 其他 >
高熔体强度分子量和长短支链及其分布的表征
高熔体强度分子量和长短支链及其分布的表征

参考价格

面议

型号

品牌

产地

西班牙

样本

暂无
北京亿路达机电设备有限公司

会员

|

第3年

|

生产商

工商已核实

留言询价
核心参数
标签:

其他

国产其他

产品介绍
创新点
相关方案
相关资料
用户评论
公司动态
问商家
留言询价
×

*留言类型

*留言内容

*联系人

*单位名称

*电子邮箱

*手机号

提交
点击提交代表您同意 《用户服务协议》《隐私协议》

咨询高熔体强度分子量和长短支链及其分布的表征

使用微信扫码拨号

中国粉体网认证电话,请放心拨打
×
是否已沟通完成
您还可以选择留下联系电话,等待商家与您联系

需求描述

单位名称

联系人

联系电话

Email

已与商家取得联系
同意发送给商家
产品介绍
创新点
相关方案
相关资料
用户评论
公司动态
问商家

高熔体强度聚烯烃材料

分子量和长短支链及其分布的表征

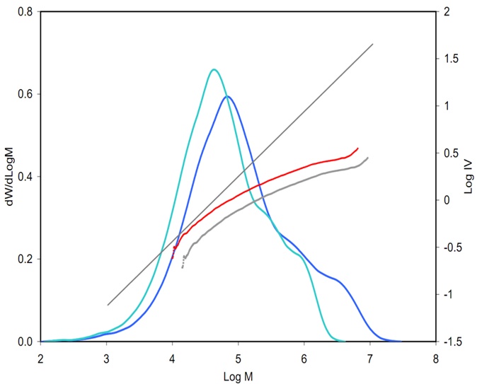
影响聚烯烃材料熔体强度的因素很多,其中分子量及其分布,长支链及其分布,短支链及其分布的数据对于判断熔体强度差异化原因至关重要,因此如何全面快速得到这些数据,对材料研发和加工应用人员意义重大。我公司通过采用配备IR5检测器、黏度检测器和组分检测器的高温凝胶色谱仪,可以得到这些数据,为研发人员提供了可靠的科学依据。

创新点

暂无数据!

相关方案
暂无相关方案。
相关资料
暂无数据。
公司动态
暂无数据!
技术文章
暂无数据!
用户评论
发评论
暂无评论!
问商家
  • 高熔体强度分子量和长短支链及其分布的表征的工作原理介绍?
  • 高熔体强度分子量和长短支链及其分布的表征的使用方法?
  • 高熔体强度分子量和长短支链及其分布的表征多少钱一台?
  • 高熔体强度分子量和长短支链及其分布的表征的说明书有吗?
  • 高熔体强度分子量和长短支链及其分布的表征的报价含票含运费吗?
  • 高熔体强度分子量和长短支链及其分布的表征有现货吗?
  • 0有办事机构吗?
  • 0销售电话是多少?
高熔体强度分子量和长短支链及其分布的表征信息由北京亿路达机电设备有限公司为您提供,如您想了解更多关于高熔体强度分子量和长短支链及其分布的表征报价、型号、参数等信息,欢迎来电或留言咨询。
  • 推荐分类
  • 同类产品
  • 该厂商产品
  • 相关厂商
  • 推荐品牌
免费
咨询
手机站
二维码