
参考价格
面议型号
畅行石灰石-石膏法脱硫品牌
江苏畅行产地
江苏盐城样本
暂无工作原理:
脱硫脱硫除尘设备
畅行石灰石-石膏法脱硫
国产脱硫除尘设备
看了石灰石-石膏法脱硫的用户又看了
留言询价
咨询石灰石-石膏法脱硫
使用微信扫码拨号
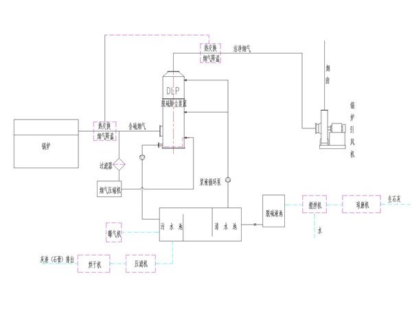
工艺说明
锅炉烟气经布袋或静电除尘后进入吸收塔。在吸收塔内烟气向上流动且被向下流动的循环浆液以逆流方式洗涤。循环浆液则通过喷浆层内设置的喷嘴喷射到吸收塔中,以便脱除SO2、SO3、HCL和HF,与此同时在氧化风机及氧化喷枪的处理下反应的副产物被导入的空气氧化为石膏(CaSO42H2O),并消耗作为吸收剂的石灰石。循环浆液通过浆液循环泵向上输送到喷淋层中,通过喷嘴进行雾化,可使气体和液体得以充分接触。每个泵通常与其各自的喷淋层相连接,即通常采用单元制。
在吸收塔中,石灰石与二氧化硫反应生成石膏,这部分石膏浆液通过石膏浆液泵排出,进入石膏脱水系统。脱水系统主要包括石膏水力旋流器(作为一级脱水设备)和真空皮带脱水机。
经过净化处理的烟气流经两级除雾器除雾,在此处将清洁烟气中所携带的浆液雾滴去除。同时按特定程序不时地用工艺水对除雾器进行冲洗。进行除雾器冲流有两个目的,一是防止除雾器堵塞,二是冲洗水同时作为补充水,稳定吸收塔液位。
在吸收塔出口,烟气一般被冷却到46-55℃左右,且为水蒸气所饱和。通过GGH(可选)将烟气加热到80℃以上,以提高烟气的抬升高度和扩散能力。
*后洁净的烟气通过烟道进入烟囱排向大气。
暂无数据!
石灰石-石膏法脱硫的工作原理介绍?
石灰石-石膏法脱硫的使用方法?
石灰石-石膏法脱硫多少钱一台?
石灰石-石膏法脱硫的说明书有吗?
石灰石-石膏法脱硫的报价含票含运费吗?
石灰石-石膏法脱硫有现货吗?
0有办事机构吗?
0销售电话是多少?
手机版: