中国粉体网欢迎您!
登录
个人登录
企业登录
注册
APP
粉享通
广告服务
微信
关注微信公众号
中国粉体网
移动端
m.cnpowder.com.cn
粉体展
加入粉享通
全部产品分类
粉体测试设备
粉碎设备
分级设备
干燥设备
混合设备
非金属粉体
金属粉体
除尘设备
选矿设备
输送设备
包装设备
成型设备
分离过滤
研磨材料
耐磨材料
泵阀设备
纳米材料
粉体助剂
无机材料
辅助设备
窑炉设备
有机粉体
分析仪器设备
粉体测试设备
激光粒度仪
沉降式粒度仪
在线粒度仪
白度仪
密度仪
粘度计
筛分仪
粉末流动测试仪
粉体特性测试仪
比表面积测定仪
颗粒图像测试仪
计量设备
纳米粒度仪
zeta电位仪
其他测试设备
元素分析仪
蒸汽吸附仪
化学吸附仪
色谱仪
压汞仪
接触角测量仪
高压吸附仪
物理吸附仪
图像粒度仪
孔径分析仪
热分析仪
原子力显微镜
颗粒计数器
表面张力仪
大气颗粒物监测仪
水分测定仪
微波消解仪
耗材配件
光度计
光谱检测分析仪
质谱检测分析仪
扫描电镜
标准物质
电阻率测定仪
不溶性微粒检测仪
X射线粉末衍射仪
竞争性吸附仪
浓度分析仪
溅射仪
硬度计
等离子清洗仪
澄明度检测仪
稳定性分析仪
粉末电阻率仪
粉末压实密度仪
推荐品牌
丹东百特
马尔文帕纳科
欧美克
德国飞驰
精微高博
真理光学
麦奇克/Microtrac
济南微纳
成都精新
新帕泰克
长陆智造
山东耐克特
康塔仪器
贝克曼库尔特
元能科技
HORIBA
贝士德
粉碎设备
气流粉碎机
振动研磨机
球磨机
研磨机
砂磨机
搅拌磨
破碎机
雷蒙磨
冷冻粉碎机
冲击磨
磨粉机
粉体生产线
其它粉碎设备
移动破碎站
立式磨
环辊磨
研磨系统成套
对辊磨
锤式粉碎机
切割机
磨抛机
制砂机
机械整形
实验室粉碎设备
胶体磨
推荐品牌
密友粉体装备制造
德国飞驰
正远
强迪
绵阳流能
细川密克朗
派勒智能
亿丰
NETZSCH
宜兴精新
营口瑞丰
格瑞德曼
佐竹SATAKE
中研颗
黎明重工
分级设备
气流分级机
振动筛
旋振筛
分样筛
标准筛
直线筛
离心筛
旋流器
湿式分级机
其他分级设备
推荐品牌
NETZSCH
SWECO
众金
亿丰
正远
细川密克朗
三圆堂
尚品
阿盖尔
东庚
格律克
德维微纳
欧力德
实创微纳
宜兴精新
干燥设备
干燥箱
热风炉
喷雾干燥机
沸腾干燥机
盘式干燥机
气流干燥设备
带式干燥设备
箱式干燥设备
流化床干燥设备
滚筒刮板干燥机
空心桨叶干燥机
减压干燥机
旋转闪蒸干燥机
微波低温干燥设备
微波工业加热干燥设备
制粒干燥设备
烘干机
真空干燥机
其他干燥设备
连续工艺干燥机
冷冻干燥机
推荐品牌
森茂
佳发
锋达干燥
先锋
新马干燥
龙溪
皓越科技
新光/泰贤
力马干燥
步步干燥
天阳
YAMATO
SPEX Sampleprep
佩尔茨
混合设备
混合机
捏合机
混料机
分散机
均质机
搅拌机
干粉砂浆生产线
粉体改性机
乳化机
反应釜
融合球化
推荐品牌
Sodimate
爱立许
常州天马
川田
申银
锋达干燥
长沙万华
森茂
佐竹SATAKE
Spex
博立科技
均先
湖南经源
龙鑫
天启
非金属粉体
锂辉石
珍珠岩
硅藻土
碳酸钙
电气石
冰洲石
水镁石
透闪石
高岭土
云母
长石
麦饭石
重晶石
石英
萤石
沸石
膨润土
硅灰石
滑石
石墨
硫矿
石棉
蛭石
石灰石
石膏矿
其他非金属矿产
锆英粉
蓝晶石
重质碳酸钙
普通石英
精致石英
高纯石英
熔融石英
硅微粉
填充母粒
功能母粒
推荐品牌
旺林
科隆
五岭硅灰石
太平洋石英
江苏辉迈
佰粵矿业
信义
安亿纳米
淼晶
益新
上海研倍
金属粉体
还原铁粉
锌粉
银粉
铜粉
镍粉
硒粉
铝粉
铝银浆
钕铁硼
钐钴
铝镍钴
铁铬钴
合金粉体
钛合金粉体
其它金属粉
推荐品牌
厚朴思
宏微新材
恒安冶金
先丰纳米
上海研倍
除尘设备
水膜除尘装置
湿式除尘装置
旋风类除尘装置
过滤式除尘装置
脱硫水浴除尘装置
组合式除尘装置
重力与惯性力除尘装置
脱硫除尘设备
各种单机除尘器
袋式除尘装置及配件
静电除尘装置及配件
其他除尘设备
防粘阻燃抑爆装置
推荐品牌
上海袋配
raywell
常州天马
EXJX
协昌
Donaldson
迅力
大春源
克伯韦
人和
无锡科丰
纽普兰
国金
天启
选矿设备
破碎设备
水力选矿设备
浮选设备
磁选设备
其他选矿设备
色选设备
振动洗矿机
振动下料机
酸洗装备
矿石分选
推荐品牌
谷鑫
安美达
华特磁电
桂矿
科利瑞克
上海建冶
安晶龙
佐竹SATAKE
黎明重工
艺利
阿盖尔
桂林鸿程
输送设备
真空输送设备
气力输送设备
输送机
矿业输送设备
传动装置
压缩机
加料机
输送带
粉体软连接
管链输送机
螺旋输送机
料位计
拆包机
开袋站
工业软管
料仓
卸料器
推荐品牌
康柏斯
天津飞云
大春源
弗格森
帕泰克
翔远同创
常州天马
捷赛
圣效
Sodimate
格律克
纽普兰
迅力
霖兴机电
孚洛泰
包装设备
真空包装
粉体包装设备
大袋包装设备
自动码垛系统
称重配料生产线
粉体包装秤
称重仪表
称重传感器
吨袋/吨包/阀口袋
推荐品牌
燕山中岛
麦杰
营口瑞丰
恒尔
长陆智造
创兆宝
格律克
天启
华迈智能
鹏翼化机
佰工科技
深博
成型设备
造粒机
成球设备
3D打印设备
等静压机
压制设备
包衣机
挤出机
增密机
流延机
丝印机
推荐品牌
佳发
博立科技
分离过滤
压滤机
离心机
空分设备
过滤机
微孔过滤设备
萃取设备
过滤器
过滤材料
其他分离设备
脱泡机
推荐品牌
SWECO
景津
东瓯微滤
长沙矿冶
亿富机械
鹏翼化机
纳维加特
众诚优
驰顺科技
Donaldson
迅力
研磨材料
氧化锆球
氧化铝球
玛瑙球
刚玉球
钢球
碳化硅球
其他研磨材料
硅酸锆珠
锆铝复合珠
抛光液
抛光垫
推荐品牌
金琨西立
韩国赛诺
柏励司
儒特
湖磨
派勒智能
卓新
金太阳
国瓷材料
康柏
博尔
兴悦新材
驰顺科技
耐磨材料
聚氨酯内衬
玛瑙罐
陶瓷罐
破碎机锤头
聚氨酯弹性体制品
球磨罐
氧化铝砖
氧化锆砖
耐磨衬板
耐磨衬片
砂磨机配件
陶瓷制品
磨料
磨具
推荐品牌
NanoE
爱思立
博尔
超硬新材
赛尼欧
中临半导体
泰利
中科皓烨
康柏
泵阀设备
粉体输送泵
管道泵
隔膜泵
磁力泵
蠕动泵
增压泵
真空泵
计量泵
离心泵
柱塞泵
螺杆泵
罗茨泵
启动阀
放料阀
粉体专用阀
流量控制阀
电磁阀
调节阀
换向阀
气动球阀
气动蝶阀
闸阀
截止阀
止回阀
挡板阀
释放阀
防爆阀
隔膜阀
旋转阀
推荐品牌
华英
上海袋配
raywell
意大利弗雷西
有旺机械
WINSHN
圣效
BSK
尘欧
港圣
康柏
协昌
合共赢
纽普兰
耐祺机械
纳米材料
纳米材料
石墨烯
纳米二氧化硅
钛白粉
纳米碳酸钙
碳纳米管
锂电材料
富勒烯
碳纤维
炭粉
推荐品牌
安亿纳米
德方纳米
先丰纳米
圣华特瓷
凯纳
金城石墨烯
海烯
厚朴思
华纳
江苏辉迈
碳丰
旺林
粉体助剂
分散剂
助磨剂
表面改性剂
表面活化剂
浮选药剂
起泡剂
着色剂
固化剂
增塑剂
脱色剂
热稳定剂
其它
粘结剂
推荐品牌
无机材料
氧化铝粉
氧化锆粉
氮化硅粉
碳化硅粉
氮化铝粉
氮化硼粉
灰钙粉
氧化铁红
珠光云母
轻钙粉
氧化锌粉
氢氧化铝粉
二氧化硅粉
氢氧化钙粉
白炭黑
硼酸锌粉
氢氧化镁粉
固态电解质
其它无机材料
氧化钙粉
氧化钇粉
氧化镁
金刚石微粉
稀土氧化物
烧结铁氧体
粘结铁氧体
铁基非晶
拟薄水铝石
勃姆石
硫化锂
氧化铈
推荐品牌
中临半导体
益新
先丰纳米
圣华特瓷
上海研倍
江苏辉迈
NanoE
宏豪晶体
宝弘纳米
凯众科技
任丙科技
金琨西立
辅助设备
风机
振动电机
粉尘爆炸防护
空气压缩机
关风器
活塞
连接器
执行器
定制加工件
其它辅助设备
气体设备
异步电机
特种电机
手套箱
试验台
超声波处理器
实验设备
清洗机
冷水机
轴承
喷嘴
涂布设备
封装设备
切片设备
焊接设备
振动器
筛网
推荐品牌
BSK
EXJX
MBRAUN
NEXOPART
raywell
SPEX Sampleprep
WINSHN
YAMATO
孚洛泰
上海创行
泰利
莱克勒
窑炉设备
辊道炉
推板隧道炉
网带炉
箱式炉
管式炉
井式炉
梭式炉
回转炉
窑车炉
真空炉
气体保护炉
碳管炉
粉体焙烧炉
还原炉
马弗炉
实验电炉
石灰窑
球化炉
钟罩炉
台车炉
加热元件
推荐品牌
华信工业
北京泰科诺
皓越科技
先锋
威泰科技
锦业源自动化
YAMATO
博立科技
NEXOPART
维尚科技
驰顺科技
步琦
森茂
有机粉体
塑料粉
橡胶粉
蜡粉
有机淀粉
纤维素
聚合物粉体
推荐品牌
海烯
分析仪器设备
煤炭行业专用仪器
3D打印机
安全防护用品
环境试验箱
电化学仪器
电子测量仪器
仪器专用配件
工业在线及过程控制仪器
光学仪器及设备
生物耗材
试验机
相关仪表
X射线仪器
波谱仪器
常用器具/玻璃耗材
辐射测量仪器
气体检测仪
水质分析
应急/便携/车载
成像系统
动物实验仪器
分子生物学仪器
临床检验仪器设备
生物工程设备
微生物检测仪器
细胞生物学仪器
芯片系统
植物生理生态仪器
泵
纯化设备
分离/萃取设备
合成/反应设备
恒温/加热/干燥设备
气体发生器/气体处理
清洗/消毒设备
实验室家具
液体处理设备
制冷设备
制样/消解设备
测厚仪
磁学测量仪器
测量/计量仪器
燃烧测定仪
实验室服务
无损检测/无损探伤仪器
其他
半导体行业专用仪器
包装行业专用仪器
纺织行业专用仪器
建筑工程仪器
金属与冶金行业专用仪器
锂电行业专用测试系统
专用设备
农业和食品专用仪器
石油专用分析仪器
危险化学品检测专用仪器
橡塑行业专用测试仪
药物检测专用仪器
推荐品牌
HORIBA
安徽泽攸
澳汰尔
北光仪器
步琦
康塔仪器
马尔文帕纳科
纳德真空
普析
上海比朗
精微高博
NEXOPART
上海创行
首页
新品
品牌
实力厂商
技术中心
排行榜
快速采购通道
您现在的位置:
首页
>
除尘设备
>
脱硫除尘设备
>
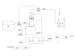
石灰石-石膏法脱硫
石灰石-石膏法脱硫
品牌:江苏畅行
型号:畅行石灰石-石膏法脱硫
产地:江苏盐城
参考报价:面议
产品质量
售后服务
易用性
性价比
评价内容
皮实耐用
48h内响应
兼容性好
低维护成本