参考价格
面议型号
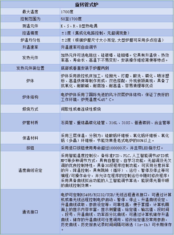
真空旋转管式炉品牌
鲁威窑炉产地
河南样本
暂无非金属电热元件:
其他金属电热元件:
其他烧结气氛:
氮气温控精度:
±1℃最高温度:
-额定温度:
50-1700℃鲁威管式炉
鲁威真空旋转管式炉
国产管式炉
看了真空旋转管式炉的用户又看了
留言询价
咨询真空旋转管式炉
使用微信扫码拨号
主要用途如下:(支持定制)
广泛用于材料科学、化学、冶金等学科的实验研究:
材料的烧结与退火:如陶瓷粉体、金属粉末、半导体材料、纳米材料的烧结,金属或合金试样的退火处理,精准控制温度和保温时间以获得目标性能。
气氛下的反应实验:可通入惰性气体(氩气、氮气)、还原性气体(氢气)、氧化性气体(氧气)等,开展气氛烧结、气相沉积、高温氧化、还原反应等实验。
样品的焙烧与分解:如矿石样品的焙烧分解、催化剂前驱体的焙烧活化、高分子材料的热解实验等。
适用于精度要求高的特种产品生产:
电子元器件:如陶瓷基片、电阻器、电容器的烧结,半导体器件的退火或掺杂处理。
特种粉体材料:如超细金属粉末、稀土氧化物粉体、催化剂粉体的制备与焙烧。
贵金属加工:少量贵金属的熔炼、提纯或退火,利用管式炉的洁净炉膛避免杂质污染。
其他特殊用途
材料的热性能测试:配合相关仪器,测定材料的熔点、热膨胀系数、相变温度等参数。
小型工件的热处理:如精密机械零件的淬火、回火,牙科材料(如烤瓷牙)的烧结等。
适用于氧化铝粉、石英砂、稀土、金属粉体等在氧化性或无氧气氛下的焙烧反应。也适用于化工行业催化剂载体氧化性处理以及无机盐粉体材料(如磷酸铁锂、碳酸锂、碳酸猛、碳酸钡)锂电正极材料的烧结。可以持续不断的翻转运动和保护气的应用将为您带来**的处理结果。






暂无数据!
CVD 气相二次碳包覆炉凭借精准的碳层沉积能力,成为材料表面改性领域的关键设备,广泛应用于多行业核心材料制备,适配研发、中试到量产全流程。 &nb
真空旋转管式炉的工作原理介绍?
真空旋转管式炉的使用方法?
真空旋转管式炉多少钱一台?
真空旋转管式炉的说明书有吗?
真空旋转管式炉的报价含票含运费吗?
真空旋转管式炉有现货吗?
0有办事机构吗?
0销售电话是多少?
手机版: