参考价格
面议型号
旋转管式炉品牌
鲁威窑炉产地
河南样本
暂无非金属电热元件:
其他金属电热元件:
其他烧结气氛:
其他温控精度:
±1℃最高温度:
-额定温度:
50-1700℃鲁威管式炉
鲁威旋转管式炉
国产管式炉
看了旋转管式炉的用户又看了
留言询价
咨询旋转管式炉
使用微信扫码拨号


| 1、设备用途:适用于氧化铝粉、石英砂、稀土、金属粉体等在氧化性或无氧气氛下的焙烧反应。也适用于化工行业催化剂载体氧化性处理以及无机盐粉体材料(如磷酸铁锂、碳酸锂、碳酸猛、碳酸钡)锂电正极材料的烧结。可以持续不断的翻转运动和保护气的应用将为您带来**的处理结果。 |
| 2、特点:控温精度高,自动化程度高、自动进料、翻转运动低能耗、高产出、污染小,连续化生产。 |
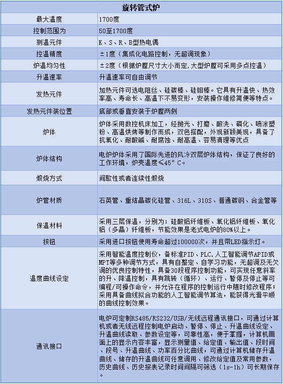
技术参数:
1、炉体形式:旋转管式炉
2、炉管材质:石英管、重结晶氮化硅管、316L、310S、普通碳钢、合金管
3、使用温度:50-1700°C
4、炉管尺寸:支持定制,欢迎电话咨询。
5、电源电压:380V
6、额定功率:根据炉管设定
7、加热方式:两侧加热或底部加热,炉膛包裹在炉管外。
8、控温方式:智能化PID数显仪表控温,炉膛温度自动控制。
9、温区设定:根据客户需求设定温区及独立控制
10、炉管转动速度:变频调速,齿轮转动
11、炉管倾斜角度:3-5度,升降推杆控制








暂无数据!
CVD 气相二次碳包覆炉凭借精准的碳层沉积能力,成为材料表面改性领域的关键设备,广泛应用于多行业核心材料制备,适配研发、中试到量产全流程。 &nb
旋转管式炉的工作原理介绍?
旋转管式炉的使用方法?
旋转管式炉多少钱一台?
旋转管式炉的说明书有吗?
旋转管式炉的报价含票含运费吗?
旋转管式炉有现货吗?
0有办事机构吗?
0销售电话是多少?
手机版: