
成都精新粉体测试设备有限公司
白金会员
已认证

成都精新粉体测试设备有限公司
白金会员
已认证
近日,国家知识产权局信息显示,成都精新粉体测试设备有限公司取得一项名为“一种激光粒度仪的进样装置”的专利,授权公告号CN222420244U,申请日期为2023年12月。
专利摘要显示,本申请公开了一种激光粒度仪的进样装置,通过每个控流孔的孔径不同来实现进料速度,有效减少人工的干预,对于进料速度的把控准确性较高,从而减少或避免对样品的检测结果造成影响。
本申请包括:支撑板与连接板件连接,连接板件上设置有开孔,漏斗安装在开孔中,连接组件设置在支撑板的一侧,振动电机安装在连接组件上,安装板体设置在漏斗下方,多孔切换盘设置在安装板体的下方,多孔切换盘上设置有若干个不同孔径的控流孔,安装板体与连接组件连接;振动电机用于带动连接组件进行振动,连接组件用于通过支撑板带动漏斗进行振动,样品经震动的漏斗出口抖落到多孔切换盘中,多孔切换盘用于通过多个孔径控制样品的进样速度。

成都精新粉体测试设备有限公司成立于1998年,是国内具有自主知识产权的生产型企业和四川省高新技术企业。专注于激光粒度分析仪、真密度分析仪、比表面积分析仪、粉体振实密度等分析测试仪器的研发、生产和销售。 成都精新一直秉承“质量至上,诚信服务”的经营理念,坚持软件和硬件的自主创新,深耕粉体测试设备领域。近三十年的发展过程中,公司拥有一批从事机械、电子、材料、计算机方面的科研团队。雄厚的技术力量,完善的质保体系,成熟的工艺设备,丰富的生产经验,在为客户提供优质产品的同时,我们也取得了多项专利技术和行业荣誉证书。


荣誉证书
在历届全国粒度仪量值比对活动中,成都精新的JL系列激光粒度仪均通过验证,取得能力验证证书,测试精度达到国外同类仪器测量水平。系列产品热销国内市场,广泛应用于粉体生产、加工企业,大专院校、科研院所等;并出口到北美、欧洲、印度、台湾、香港等地,广受客户的赞誉和好评。
湿法激光粒度分析仪

JL-1177 激光粒度分布仪
JL-1177是成都精新经过多年的技术积累,研发的一款高性能湿法全自动激光粒度分布仪。
【性能优势】采用全密封金属外壳,多系统一体式设计,具有抗电磁干扰能力强、量程宽、重复性好、精度高、自动化程度高、测试速度快等优点。
【技术创新】采用超声波防干烧技术,样品池在无水状态下超声波会自动断开电源,智能化模块设计,人性化操作软件,快捷的获得准确可靠的粒度结果。
【应用领域】非常适合产品种类多,分布范围宽的企业、科研单位使用。是广受客户赞誉的国产高性价比全自动激光粒度仪。

干法激光粒度分析仪

JL-6000干湿两用激光粒度仪
JL-6000激光粒度分布仪是一种高端的粒度分析仪器,集干法测试和湿法测试于一体。干法或湿法测试,不需更换装置,只需在测试软件菜单中选择干法或湿法,即可快速实现功能转换。
【性能优势】仪器采用金属外壳全密封结构,具有良好的电磁屏蔽性能,而且能在测试中达到环保无污染,快捷的获得准确可靠的粒度分布结果,具有重复性、稳定性、分辨率高等优点。
【系统构成】干法系统由主机、辅机(内置抽尘系统、储尘废料罐、压缩空气净化罐)、静音空压机等部分组成,湿法系统由超声波分散、机械搅拌器、循环等部分组成。
【应用领域】湿法分散系统可以测试常规样品和乳液类的浆料,干法分散系统适用于测试磁性材料、药粉和易溶解的样品。

喷雾激光粒度分析仪

JL-3000A 喷雾激光粒度仪(连体式)
JL-3000A型喷雾激光粒度仪(连体式),是专为小体积雾滴粒径测量而设计的一款高性能粒度仪。
【性能优势】
1. 采用全量程米氏散射理论,运用成都精新公司(无约束)自由分布模式计算粒度分布,每一级粒度均达最高分辨率,能充分检测出每一粒级细节的细微差别。
2. 机箱外壳全密封设计,防尘防水,使仪器具有良好的电磁屏蔽抗干扰性能。
3. 测试动态范围宽,操作简便。主机与辅机间距 400mm,测试速度快,重复性好、稳定性好。整个测试过程在电脑控制下自动开启 / 关闭,可对所测水雾、油雾、烟雾等快速分析其粒径分布数据。

【应用领域】非常适合医药喷雾、小型喷嘴、加湿器等雾滴粒径的测试。通过对雾滴测量的粒度分布数据,可优化喷嘴设计,优化喷雾条件,评价喷雾效果,达到研发和控制产品质量的目的。

纳米激光粒度分析仪

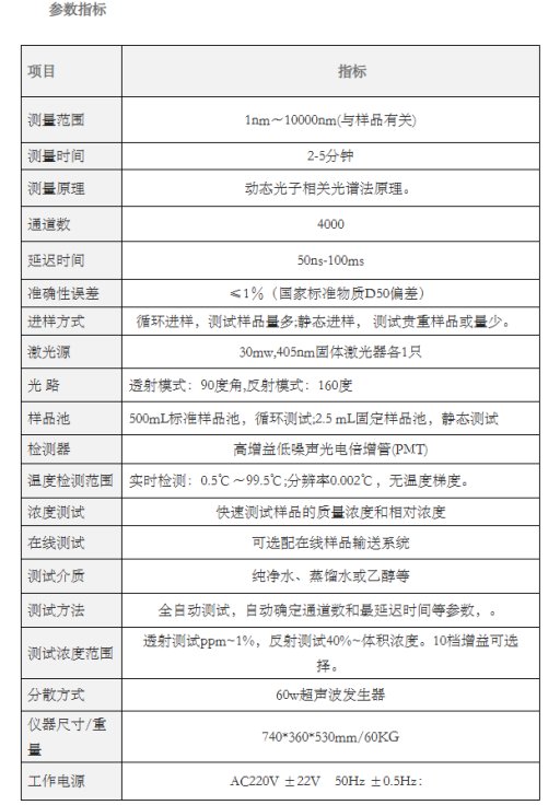
JL-1198 纳米激光粒度仪
【应用领域】纳米粒度仪广泛应用于科研院校、陶瓷、硅溶胶、水油乳液、油漆、涂料、颜料、油墨、电子、核材料、化妆品以及其它纳米材料研究、制备与应用等领域。
【性能优势】全密封的金属外壳,具有良好的电磁屏蔽抗干扰性能,将光电子、样品池、循环系统等设置于仪器内部,自动选择最佳的通道数和延时时间等参数,达到最高的测试精度和重复性。
每测一个样品只需2~5分钟,在电脑控制下全自动连续测试。并具有动态光浓度测试功能和静态光分子量检测功能,可以快速定性测试溶液的浓度。

成都精新部分知名合作企业

展望未来,成都精新将继续秉承创新精神,深耕粉体测试设备领域,不断推出更多具有自主知识产权的高性能产品,为推动粉体测试技术的发展和进步贡献力量。
参考来源:
金融界、成都精新粉体测试设备有限公司官网
最新动态
更多
虚拟号将在 秒后失效
使用微信扫码拨号