
元能科技(厦门)有限公司
白金会员
已认证

元能科技(厦门)有限公司
白金会员
已认证
前 言
基于能量密度高、放电容量大、综合成本低等优势的三元正极材料(NCM),特别是高镍三元材料,会是未来三元正极的主要发展趋势。本期文章主要就高镍三元材料的基本特征、材料自身问题点、当前相关研究情况等做相关梳理和讨论。
高镍材料的基本特征
NCM三元材料由于元素本身的特点,不同的元素在材料的结构和电化学性能中扮演的角色各不相同。一般而言,在NCM体系中,镍含量越高,克容量越高(如图1所示);钴含量越高,倍率性能越好;锰含量越高,结构越稳定。因此,三元材料的性能因元素的比例改变而改变。按照镍含量的不同,NCM主要可以分为NCM111、532、622、811等,还有过渡产品721等,其中622及以上为高镍三元。

图1.不同三元正极材料的克容量
高镍材料问题点
高镍三元材料从NCM532、NCM622到NCM811以及NCA三元材料,逐渐迭代更新。将Ni含量提升至90%及以上,不仅可以降低成本,还能极大提升电池的比能量。然而,随着Ni含量的提升,高镍三元材料在应用中也存在许多问题和挑战。表1总结了高镍三元材料自身存在的一些问题:
表1.高镍三元材料自身存在的一些问题

高镍材料的改性研究
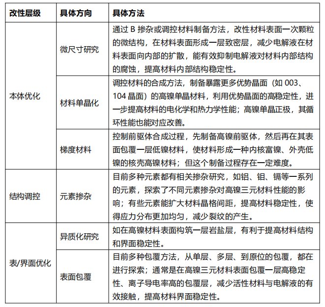
为了克服上述关于高镍三元材料应用中的相关问题,通常需要对其进行材料层级的改性,从而改善后续电池的电化学性能和安全性能。目前针对高镍三元材料的改性研究可以划分为几个方向:材料本体优化、材料结构调控、材料表/界面优化等,如表2所示:
表2.当前已报道的高镍三元材料的改性研究方法

上述的包覆改性是被广泛用于高镍三元正极材料表面修饰的方法。针对表面包覆的方向,我们整理了当前研究中高镍三元材料的不同的包覆物方案,如图2所示:

图2.高镍三元材料的不同包覆物方案
高镍材料研究小结
(1)高镍三元正极材料不断迭代发展,高镍化可以提高电池的能量密度;但高镍三元材料自身存在的一些问题,需要针对性地改善和优化。
(2)通过材料本体优化、元素掺杂和表面包覆等改性手段,可以有效地解决高镍三元正极材料存在的缺陷问题,改善和提高其在电芯端的性能。
(3)高镍三元仍是高能量正极的研究热点,如果高镍三元材料的安全性能、循环寿命的问题得到解决的话,其在产业应用上有非常大的空间。
高镍材料测试案例
1、不同体系NCM材料的导电性及压缩性能评估
本文采用粉末电阻&压实密度仪PRCD3100(IEST-元能科技),测试了NCM111、NCM622、NCM811三种材料的电导率及压缩性能(图3),发现随着镍含量的增加,电导率逐渐增大;但当前加压条件下NCM622的压缩模量大于NCM111及NCM811,这与其的微观结构有关,结合三种材料的SEM形貌分析结果可明显看出,NCM622由层状结构组成的多晶材料,更易被压缩,这与实际的压缩性能实验结果相一致。

图3.三种NCM材料的电导率曲线(a) 和压实密度曲线(b)
2、原位分析NCM811电芯高温循环过程体积变化
本文采用可控温双通道原位体积监控仪GVM2200,分析两种不同电解液体系的NCM811/Graphite电芯在高温循环过程中的体积变化(图4),可直观的评估两种电解液体系在产气方面的差异,且可看出脱嵌锂过程中的材料相变对应的体积变化,助力研发人员从机理上深入分析材料和电解液性能。

图4. GVM2200设备外观图、NMC811-Graphite电芯充放电曲线及体积变化曲线
3、三元软包电芯长循环过程膨胀变化分析
本文采用原位膨胀分析仪SWE2110,分析NCM电芯长循环过程中容量衰减与厚度膨胀的关联性(图5),通过相关电芯膨胀厚度及电化学数据分析,推测此电芯循环衰减原因包含电极机械损伤、析锂及其它副反应。

图5. 原位膨胀分析仪设备示意图、不同电芯循环充电膨胀力变化曲线
4、三元电芯原位膨胀分析-不同温度条件
本文采用原位膨胀分析仪SWE2110(IEST-元能科技),对NCM523电芯在不同温度条件下充放电过程中的厚度膨胀进行分析。温度从室温25℃升高至45℃和60℃,以及从室温25℃降至0℃时,电芯的不可逆膨胀均增加,但在高温和低温两种条件下导致不可逆膨胀的原因可能不同。

图6.NCM523电芯电芯在4种温度条件下充放电曲线和膨胀曲线
参考文献
[1] 刘勇强. 锂离子电池三元髙镍正极材料的改性及电化学性能研究[D]. 北京:北京科技大学数理学院,2021.
[2] 技术篇:三元正极材料之高镍[J].锂电产业通,2023.
[3] 中南大学唐有根:高镍三元正极材料的问题与改性研究[J]. 电动驿家,2023.
[4] 刘文超,高峰,曲江英,籍少敏,霍延平.高镍三元正极材料失效机制与改性[J].材料导报,2022,36(21):26-34.
[5] 高镍三元正极材料的包覆改性研究综述[J].粉体网,2023.
相关产品
更多
相关文章
更多
技术文章
2026-04-27技术文章
2026-04-21技术文章
2026-04-08技术文章
2026-04-02
请拨打厂商400电话进行咨询
使用微信扫码拨号