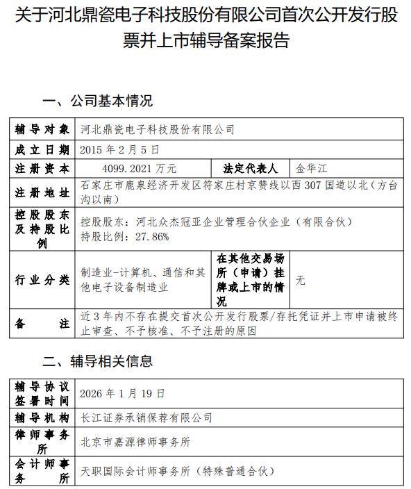
中国粉体网讯 1月27日,河北鼎瓷电子科技股份有限公司(简称:鼎瓷电子)在河北证监局完成IPO辅导备案登记,辅导机构为长江证券承销保荐。

作为国家高新技术企业、工信部 “专精特新” 小巨人企业,鼎瓷电子成立于 2015 年,公司专注于高端电子陶瓷材料、多层高密度陶瓷基板的研发、生产和销售,建有国内领先的多层陶瓷生产线,自主研发的典型系统级封装基板可实现万物互联领域中射频传感、数据通信、边缘计算的小型化。

该公司已启动“HTCC高温共烧多层陶瓷封装基板、基座(外壳)”新项目建设后形成年产高端半导体传感器、光通信器件用HTCC多层陶瓷封装基座(外壳)100万套+HTCC多层陶瓷基板4万套的生产规模。
产品方面,目前公司陶瓷基板制备技术已经进入产业化阶段。氮化硅陶瓷基板是为芯片提供电气连接和散热路径的一种高性能封装零部件,也是石家庄铁道大学和河北鼎瓷电子科技有限公司共同研发,正在逐步优化的一款产品。陶瓷基板可用于功率半导体器件封装,结合有限元模拟技术和器件微组装技术设计出的器件能大幅提升热管理效率和可靠性。据鼎瓷电子有关负责人王柱军介绍,新的陶瓷基板制备技术一出实验室就可以在生产线上进行中试验证,加速了产品研发的速度,实现了生产的快速迭代优化。
2022年,公司迁入石家庄鹿泉区,并于当年11月通过当地银企对接会解决了扩充生产线的资金需求。2023年3月,公司获得军瓷股权投资基金1亿元投资。鼎瓷电子在2024年完成了B轮融资。2025年10月9日完成了最新一轮股权转让。
根据公司规划,其目标是在未来5年内实现年产值50亿元。2025年上半年,公司新投产的流延片生产线已实现高速运转,单条产线年产量可达300万至400万片。2025年全年产值预计为2.5亿元左右。
此次启动上市辅导,不仅是鼎瓷电子发展历程中的重要里程碑,也将为国内高端电子陶瓷产业注入资本动能。
来源:推新知馥、石家庄日报
(中国粉体网编辑整理/空青)
注:图片非商业用途,存在侵权告知删除
















